Academic/Examination Board Members,Managers
Founding Director
Academic / Examination Board Member, College Manager
Jayne Nadarajoo is the founder and Heads THE GUILD INTERNATIONAL COLLEGE in Singapore, a transformational experience for students, 9-30 yrs who seek alternatives to traditional academic programs or who are differently abled. Jayne set out to create a new educational model that is inclusive, experiential and focused on personalised around the individual student.
A serial educator-turned-entrepreneur with more than 30 years of teaching, Jayne has been designing and running some of the most innovative schools from preschool to college level. When her children faced limited preschool and early education choices, Jayne established a new school and experience with White Lodge Education Group Services in 1999, with expanded to 11 preschools in Singapore and Malaysia. Believing every child deserves an excellent education, she launched Melbourne International School (MIS) and ASPIRE Inclusive Education to serve differently-abled children.
Jayne is a highly experienced educator. She has a Masters in Teaching and Learning from Hibernia College, Ireland, combined with a Diploma in Child Psychology, advanced studies in Early Childhood Care and Education, Autism and Speech and Educational Drama. She is a member of the International Association for Special Education in the US

Jayne Nadarajoo
Director
Academic / Examination Board Member, College Manager
Ganesh Kanapathy serves as the Director / Chief Operating Officer for The GUILD International College in Singapore. With more than 20 years of education business expertise and a lifetime in management, Ganesh is building this transformational education venture into a thriving enterprise.
Ganesh began building and managing innovative schools in 1999 with the launch of a new preschool and early education concept, White Lodge Education Group Services. What started as a single school in Bukit Timah Centre in 1999 has grown to 11 kindergartens across Singapore and Malaysia.
His career in military service gave Ganesh the perfect launchpad to support entrepreneurial businesses – complex logistics and management in mission-critical situations. Following White Lodge, he operationalised the launch of Jayne Nadarajoo’s next vision – Melbourne International School and the ASPIRE Inclusive Education – each serving differently-abled students.
Ganesh has a Masters in Business Administration (MBA) from the University of Roehampton, a diploma in Child Psychology and Counselling, and certification from the International Coaching Federation as a trained coach and is also trained in Mentoring.

Ganesh Kanapathy
Member
Academic / Examination Board Member
Aditi Rao brings in a unique mix of social welfare and business management with her strong academic background. She started her career as a social worker and over the years has 12 years’ experience of working in the field of disability, early childhood education and inclusive education.
She has extensive experience in the Disability movement in India: raising awareness, sensitizing and training parents and professionals. Aditi has also worked with governmental and non-governmental committees advocating for the dignity and rights of persons with disabilities. She is also a trained NLP coach and is Advanced Certified Autism Specialist, from IBCCES (USA).
Aditi has the following accreditation – Masters in Social Work, India; PG Diploma in Child Rights Law, India; PG Diploma in Pre and Primary teacher training, Endorsed by training qualification UK( TQUK); Bachelor in Business Administration, India

Aditi Rao
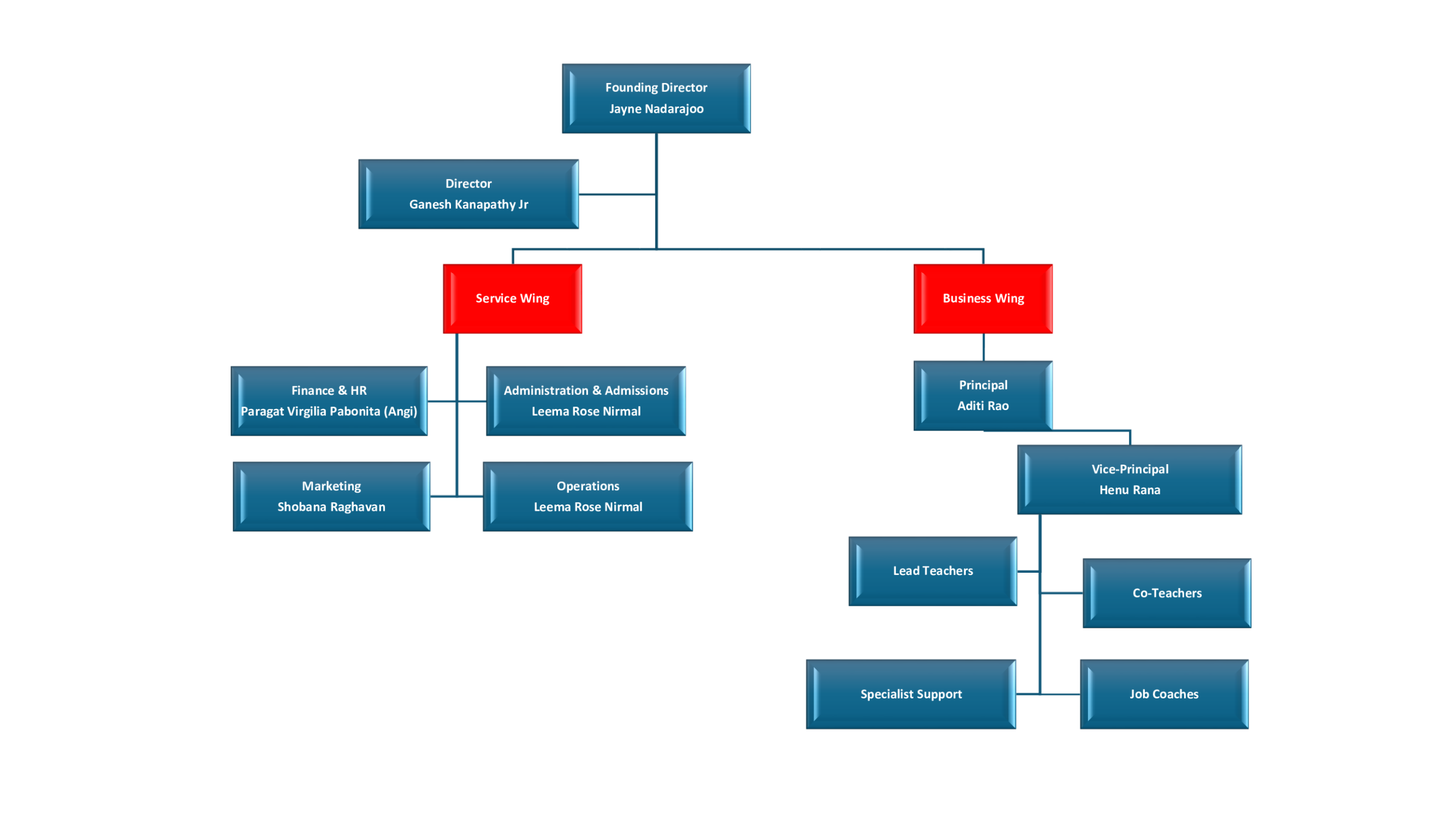
Organisational Structure

